聯絡我們
Recent searches
Clear
產品介紹
產品介紹
個人
企業
健康
危疾保障
醫療保障
自願醫保計劃
嚴重程度健康保障
意外及其他保障
探索更多
人壽
儲蓄
儲蓄保險
投資成分保險
退休收入
探索更多
投資
投資資訊
探索更多
一般保險
強積金/職業退休計劃/澳門退休金
強積金
職業退休計劃
澳門退休金
探索更多
強積金
產品及服務
僱員自選保障方案
有用工具及資訊
探索更多
「積金易」平台
團體保險
中小企方案
自訂方案
僱員自選保障方案
增值服務
探索更多
職業退休計劃
產品及服務
僱員自選保障方案
有用工具及資訊
探索更多
澳門退休金
產品及服務
僱員自選保障方案
有用工具及資訊
探索更多
僱員自選保障方案
團體保險
強積金
職業退休計劃
澳門退休金
探索更多
有用工具及資訊
有用工具
有用資訊
探索更多
健康生活
健康生活
AIA Vitality 健康程式
瞭解您的健康
提升您的健康
尊享獎賞
會籍查詢
教程視頻
我們的合作夥伴
探索更多
保健醫療服務
與友邦一起健康生活
透過AIA+ 輕鬆管理
友邦峻宇
友邦峻宇
友邦峻宇會
友邦峻宇財富管理中心
友邦峻宇養生庭
客戶支援
客戶支援
個人
企業
聯絡我們
付款資訊
繳付方式
即時網上繳費
兌換率
探索更多
醫療費用預先批核及出院免找數服務
醫療保健和索償
搜尋醫生及醫院
如何索償
搜尋日間醫療中心
環球緊急支援服務
AIA 手機應用程式
AIA+
AIA+ 用戶指南及資料
快捷網上服務
電子保單更改認證
電子索償認證
AIA 更新聯繫資料
醫療費用預先批核認證
產品簡介
表格
訊息和常見問題的解答
重要訊息
有用資訊
派發股息的告示
探索更多
友邦雋峰
保障需要評估工具
AIA 手機應用程式
AIA+
AIA+ 用戶指南及資料
如何索償
整合強積金賬戶/資產
有用工具及資訊
有用工具
有用資訊
探索更多
產品簡介
表格
聯絡我們
友邦概況
友邦概況
關於我們
新聞中心及企業簡介
獎項殊榮
特別客戶支援
友邦香港及澳門首席執行官馮偉昌寄語
服務承諾
探索更多
工作機會
銷售夥伴
推廣活動
最新宣傳活動
優惠資訊
環境、社會及管治
友邦慈善基金
聯繫大眾
Playgroup義工隊
探索更多
營業團隊殊榮
網上投保
Recent searches
Clear
en
簡
登入
客戶
登入 AIA+
僱主
團體保險
強積金 / 公積金 / 澳門退休金
夥伴銷售部
夥伴銷售專頁
營業員
營業員專頁
醫生
醫生專頁
中介代理人
團體保險
強積金 / 公積金 / 澳門退休金
客戶
登入 AIA+
僱主
團體保險
強積金 / 公積金 / 澳門退休金
夥伴銷售部
夥伴銷售專頁
醫生
醫生專頁
營業員
營業員專頁
中介代理人
團體保險
強積金 / 公積金 / 澳門退休金
登入
客戶
登入 AIA+
僱主
團體保險
強積金 / 公積金 / 澳門退休金
夥伴銷售部
夥伴銷售專頁
醫生
醫生專頁
營業員
營業員專頁
中介代理人
團體保險
強積金 / 公積金 / 澳門退休金
聯絡我們
Recent searches
Clear
en
簡
登入
客戶
登入 AIA+
僱主
團體保險
強積金 / 公積金 / 澳門退休金
夥伴銷售部
夥伴銷售專頁
營業員
營業員專頁
醫生
醫生專頁
中介代理人
團體保險
強積金 / 公積金 / 澳門退休金
客戶
登入 AIA+
僱主
團體保險
強積金 / 公積金 / 澳門退休金
夥伴銷售部
夥伴銷售專頁
醫生
醫生專頁
營業員
營業員專頁
中介代理人
團體保險
強積金 / 公積金 / 澳門退休金
登入
客戶
登入 AIA+
僱主
團體保險
強積金 / 公積金 / 澳門退休金
夥伴銷售部
夥伴銷售專頁
醫生
醫生專頁
營業員
營業員專頁
中介代理人
團體保險
強積金 / 公積金 / 澳門退休金
聯絡我們
新聞稿
全新AIA自願醫保尊尚計劃 不限住院日數全數賠償主要醫療開支 終身保障限額高達2千萬港元
2019年4月15日
下載PDF版本
提供住院前後醫療保障 全面支援整個療程
新客戶尊享最高4 個月保費回贈*
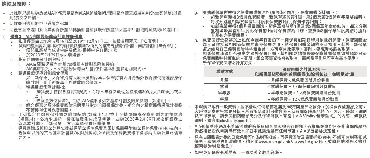
友邦香港今天正式宣佈推出AIA自願醫保尊尚計劃,是符合政府自願醫保計劃「靈活計劃」的第二個產品。AIA自願醫保尊尚計劃提供多項具備市場優勢的醫療保障 : 主要住院及手術費用不設個別賠償限額,客戶可就主要醫療開支申請全數賠償,終身保障限額更高達 2,000 萬港元,保障地域更覆蓋亞洲各地,包括澳洲及新西蘭
1
。計劃同時為客戶提供入院前後的護理保障,更特別為癌症及中風康復者提供延伸護理,全面支援整個治療旅程。而在保單生效第31日開始,客戶已可就未知已有病症享有全數賠償 (按保障限額)。
全新AIA自願醫保尊尚計劃亦特設三種每年自付費金額 (0港元、16,000港元及25,000港元) 以供選擇,客戶更可選擇於指定歲數生日後的保障週年日,毋須再次核保而調低自付費用,切合個人醫療保障需要和更靈活的預算安排。如客戶在上一個保單年度沒有支付賠償紀錄,可享每年提供一次的免費醫療檢查服務。此外,客戶還可享有由友邦香港提供多項獨家優惠及服務: 享有「個人療程管理服務亅以及成為「AIA Vitality 健康程式」會員的客戶,更可即時享有首年保費9折,而在推廣期內,客戶成功投保AIA自願醫保尊尚計劃,最高可獲4 個月保費回贈*。
友邦香港及澳門企業業務、策略及財富管理總經理謝佩蘭女士表示:「友邦香港繼早前推出自願醫保標準計劃及靈活計劃後,今日特別針對希望享有更為全面及靈活醫療保障的客戶,推出AIA自願醫保尊尚計劃,切實回應客戶需要。我亦鼓勵廣大市民把握推廣期以及政府稅務扣減的良機,及早檢視需要,為自己及家人安排適切的醫療保障,活出『健康長久好生活』。」
新客戶尊享最高4個月保費回贈
*
由2019年4月15日至12月31日推廣期內,新客戶成功投保AIA自願醫保尊尚計劃,最高可獲4 個月保費回贈
*
。
AIA自願醫保尊尚計劃主要特色:
提供涵蓋標準計劃以外的優質醫療保障,保證終身續保;
全數賠償及覆蓋範圍更廣
:覆蓋亞洲各地
1
的住院及手術費用保障,主要保障項目不設個別賠償限額,全數賠償醫療開支;客戶在香港、澳門及國內均可享有半私家房級別的保障,亞洲其他地區則可選擇入住標準私家房;
終身醫療保障
:提供高達500萬港元的每年保障限額,以及高達 2,000 萬港元的終身保障限額;
保障範圍更廣:
特設一系列針對性保障,協助中風患者提升自理能力及兼顧日常生活需要;同時加強對癌症病患者的支援,賠償癌症治療和相關診症、處方藥物及診斷檢查所需費用;此外亦針對腎病患者的需要,賠償定期透析治療的費用支出;
全面保障未知的已有病症:
由保單生效第31日開始對投保時未知的已有病症提供全數賠償 (按保障限額),等候期遠比標準計劃最低要求的3年更短;
更靈活預算:
特設三種每年自付費金額 (0港元、16,000港元及25,000港元) ,客戶可選擇較高的自付費金額以減省保費支出,亦可揀選零自付費金額的計劃,醫療費用即可全數申請索償;
免再核保調低自付費:
客戶可選擇於年滿50、55、60、65、70、75或81歲生日後的保障週年日,毋須再次提交健康申報而調低至指定自付費金額;
「AIA Vitality 健康程式」:
加入成為會員,即享首年保費9折;
「個人療程管理服務」:
由醫療專家評估病人的診斷結果及療程,並作出適切的醫療建議;
高質素專科網絡:
由專科醫療團隊服務客戶,提供設備完善的日間手術中心,特設一站式預約專線,協助安排入院及預先繳付醫院賬單;
無索償醫療檢查服務:
如客戶在上一個保單年度沒有支付賠償紀錄,可享每年提供一次的免費醫療檢查服務。
加入「AIA Vitality 健康程式」享有首年保費9折:
除了保費回贈推廣外,為鼓勵客戶活得更健康,友邦香港特意將AIA自願醫保尊尚計劃加入反傳統保險概念的健康計劃「AIA Vitality 健康程式」
2
。只要客戶登記成為會員,便可即時享有首年保費9折。健康生活持之以恆,更可享高達85折持續保費折扣,及累積「AIA Vitality 健康程式」積分,憑積分換取更多折扣及豐富獎賞
3
。
以上資料僅供參考,並不能視為財務建議,就有關產品之特色、內容及條款, 詳情請參閱有關產品小冊子及概以保單條款為準。有關推廣及優惠詳情, 請參閱相關宣傳單張。
1
包括澳洲及新西蘭。任何於亞洲以外進行的非急症治療將獲得賠償,賠償以自願醫保標準計劃條款及保障所述為限。
2
「AIA Vitality 健康程式」每年會費300港元/澳門幣。會費或會隨時變更而不作另行通知。
3
優惠及費用條款及細則,請參閱有關宣傳單張或瀏覽
aiavitality.com.hk
。
* 須同時投保精選醫療保障計劃,請參考下列條款:
關於「AIA Vitality 健康程式」
「AIA Vitality 健康程式」是一項反傳統保險概念的健康計劃,以獎賞鼓勵客戶投入健康生活。投保AIA Vitality特選保險產品,即享首年保費9折
1
或10%額外保障
2
及一系列合作夥伴提供的獎賞和優惠。透過日常生活作簡單運動和健康飲食,就可以儲分升級,獲享更多折扣及豐富獎賞。
1 保費折扣適用於投保指定AIA Vitality特選保險產品,詳情請瀏覽 AIA 網頁 aia.com.hk -「AIA Vitality 健康程式」。
2 額外保障指「AIA Vitality 健康程式」保障增值,是附加予原有保額的額外保障,保障金額為原有保額的某百分比,於賠償人壽或嚴重疾病保障時計算。「AIA Vitality 健康程式」年繳會費300港元一年。會費或會隨時變更而不作另行通知。詳情請瀏覽 AIA 網頁 aia.com.hk -「AIA Vitality 健康程式」。
關於友邦香港及澳門
友邦香港及澳門友邦保險是友邦保險集團附屬公司。友邦保險集團於1931年開始經營香港的業務,至今擁有超過16,500名友邦財務策劃顧問
1
,與及獨立理財顧問、經紀和銀行保險網絡。我們的團隊為超過300萬客戶
2
提供專業服務及不同類型產品,包括個人壽險、團體人壽、意外、醫療、強積金、個人財物保險及多款投資選擇的投資連繫壽險計劃。我們亦專注為高端客戶特有的財務需要設計超卓產品方案。
1
截至2019年2月
2
截至2018年3月31日
友邦保險簡介
友邦保險控股有限公司及其附屬公司(統稱「友邦保險」或「本集團」)是最大的泛亞地區獨立上市人壽保險集團,覆蓋亞太區內18個市場,包括在香港、泰國、新加坡、馬來西亞、中國、韓國、菲律賓、澳洲、印尼、台灣、越南、新西蘭、澳門、汶萊和柬埔寨擁有全資的分公司及附屬公司、斯里蘭卡附屬公司的97% 權益、印度合資公司的49%權益,以及在緬甸的代表處。
友邦保險今日的業務成就可追溯至1919年一個世紀前於上海的發源地。按壽險保費計算,集團在亞太地區(日本除外)領先同業,並於大部分市場穩佔領導地位。截至2018年12月31日,集團總資產值為2,300億美元。
友邦保險提供一系列的產品及服務,涵蓋壽險、意外及醫療保險和儲蓄計劃,以滿足個人客戶在長期儲蓄及保障方面的需要。此外,本集團亦為企業客戶提供僱員福利、信貸保險和退休保障服務。集團透過遍佈亞太區的龐大專屬代理、夥伴及員工網絡,為超過3,300萬份個人保單的持有人及逾1,600萬名團體保險計劃的參與成員提供服務。
友邦保險控股有限公司於香港聯合交易所有限公司主板上市(股份代號為「1299」);其美國預託證券(一級)於場外交易市場進行買賣(交易編號為「AAGIY」)。
友邦香港
陳佳容小姐
+852 2881 4413
恒信公關國際有限公司
陳德成先生
+852 3960 1903
分享
首頁
返回
關於我們
返回
新聞中心及企業簡介
返回
友邦新聞稿
返回